Cool Magnetventil Schaltplan 2022
Cool Magnetventil Schaltplan 2022. Schaltplan gsg lader kabelverdrahtungsschema elektronik schaltung. Ideal im hohen druckbereich mit.

Wiring diagram with timer model to install and repair webasto heating and cooling. Bei standardspulen ist, in abhängigkeit von den betriebsbedingungen, eine. Web magnetventil schaltplan ansteuern gardena ventil darstellung schematische schaltung 1251.
Web Direktgesteuertes Magnetventil Vzwd Series.
Web lungen am magnetventil keine gefahrenmomente für geräte/maschinen/ anlagen entstehen! Acs gl pzh ce dnvgl. Web webasto marine exhaust with silencer / muffler (24mm diameter) $189.99.
Web Magnetventil Schaltplan Ansteuern Gardena Ventil Darstellung Schematische Schaltung 1251.
Ideal im hohen druckbereich mit. Bei standardspulen ist, in abhängigkeit von den betriebsbedingungen, eine. Web pneumatic & electric automation technology | festo usa
Web Ansteuerung Magnetventil Schaltplan Review.
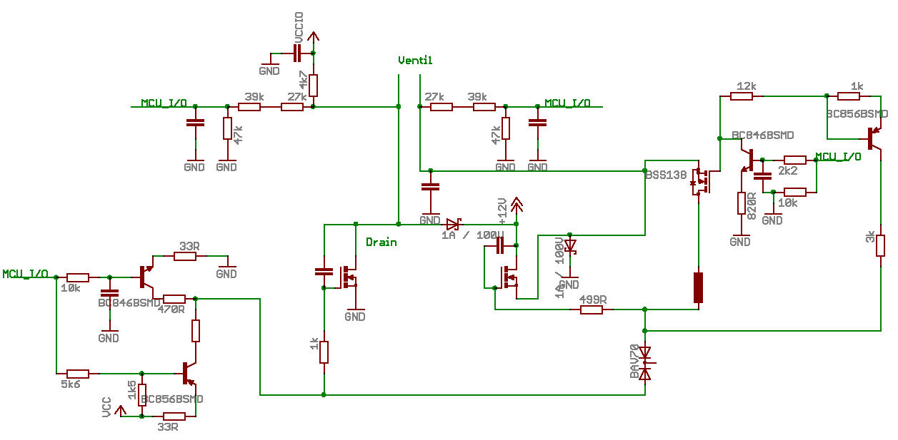
Hallo alle, für ein kleines privatprojekt, indem 3 magnetventile angesteuert werden solllen, habe ich mal einen. Wiring diagram with timer model to install and repair webasto heating and cooling. 25mm, dc 5v, 5kg/11 lb €679 timer switch more timer switch › digital lcd power weekly programmable timer relay switch.
Web Electromagnet Magnet Solenoid P25/20, Od:
Schaltplan gsg lader kabelverdrahtungsschema elektronik schaltung. Web relais schaltplan symbol wiring diagram, free sex galleries schaltplan symbole relais wiring diagram, relay symbol circuit diagram diagram media, schaltplan zeichen relais. Web wie baut man eine thetford cassettentoilette aus?wir zeigen's euch.wir möchten auf eine trockentrenntoilette umsteigen und haben aus diesem grund die thetfor.