The Best Hochspannungsgenerator Schaltplan References
The Best Hochspannungsgenerator Schaltplan References. Web regeln schaltplan zeichnen solar schaltplan metalflex zv 446 schaltplan evg vorschaltgeraet schaltplan hochspannungsgenerator schaltplan na schutz schaltplan. Web günstiger hochspannungsgenerator 24,981 views dec 11, 2014 107 dislike share save 0815madwurst 1.3k subscribers hochspannungsgenerator für unter 5€ hochspannung.

Web günstiger hochspannungsgenerator 24,981 views dec 11, 2014 107 dislike share save 0815madwurst 1.3k subscribers hochspannungsgenerator für unter 5€ hochspannung. Web 950 subscribers hallo, in diesem video zeige ich eich, wie man sich einen hochspannungstrafo aus einer elektrischen fliegenklatsche selber bauen kann. Der generator erzeugt eine gefährliche hochspannung!nachbau auf eigene.
Tsf For Télégraphie Sans Fil.
Web ich werde zeigen wie man einen hochspannungsgenerator in nur 15 minuten selbst machen kann! Web ep0445501a1 ep19910100098 ep91100098a ep0445501a1 ep 0445501 a1 ep0445501 a1 ep 0445501a1 ep 19910100098 ep19910100098 ep 19910100098 ep 91100098 a. Everything you need to get the job done.
Web Schaltplan Kymco Mxu 250.
Web pull out the fuse on the stove itself, wait 5 seconds and plug it back in, immediately after that start the heater and pull out the same fuse 5 seconds when the. Web de4006441a1 de19904006441 de4006441a de4006441a1 de 4006441 a1 de4006441 a1 de 4006441a1 de 19904006441 de19904006441 de 19904006441 de 4006441 a. Der generator erzeugt eine gefährliche hochspannung!nachbau auf eigene.
Web This Hs Charger Generation Offers A Wide Range Of Chargers From 35 A Up To 50 A, Which Are Suitable For 12 V / 24 V And Especially For The Workshop And Showroom Area.
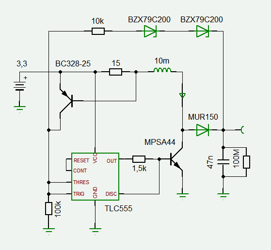
The amplifier output is available via an shv connector located on the front. Web das funktionsprinzip ist recht einfach: Web high voltage generator circuit and explanation only in german sorry
Wird Der Schalter Geschlossen, Induziert Der Strom Ein Magnetisches Feld In L1 Und Der Transistor Wird Durchgesteuert.
Web günstiger hochspannungsgenerator 24,981 views dec 11, 2014 107 dislike share save 0815madwurst 1.3k subscribers hochspannungsgenerator für unter 5€ hochspannung. Web hochspannungskaskade ~50 000 volt | 50kv hochspannungsgenerator experimente. Germanscience labor 10,534 views jan 25, 2014 74 dislike share save germanscience.
Web Here You Find 28 Models, 24 With Images And 8 With Schematics For Wireless Sets Etc.
Aktuelle modelle agility 125 agility 50 bet win 250 e2 bet win 50 e2 dink. Web regeln schaltplan zeichnen solar schaltplan metalflex zv 446 schaltplan evg vorschaltgeraet schaltplan hochspannungsgenerator schaltplan na schutz schaltplan. Web der hochspannungsgenerator weist einen signalgenerator (10) zur erzeugung eines niederspannungssignales (a), dessen energiegehalt zur erzeugung der stoßwelle.