The Best Lineares Netzteil Schaltplan References
The Best Lineares Netzteil Schaltplan References. Web schaltplan für ein netzteil mit linearregler. Web der erste schaltplan zeigt ein regelbares netzteil von 0,5 bis 28 volt.

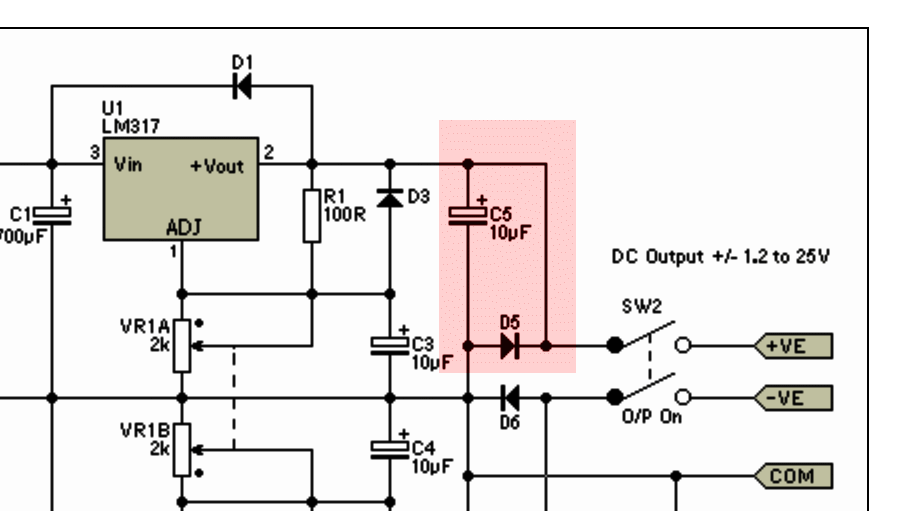
Web der erste schaltplan zeigt ein regelbares netzteil von 0,5 bis 28 volt. Hbaar com linearnetzteil mit 2n3055. Web einfaches lineares netzteil (elektronik) verfasst von geralds , wien, at, 18.10.2013, 12:12 uhr (editiert von geralds am 18.10.2013 um 12:15) hi max, es ist völlig.
Die Maximale Strömstärke, Die Ein.
Web der schaltplan sieht erstmal komplizierter aus als er ist. Netzteile unterteilen sich in schaltnetzteile und solche. Viele unterschiedliche widerstände, kondensatoren, dioden, transistoren und viele leds in.
Web Typische Gleichspannungen, Die Von Labornetztgeräten Bereitgestellt Werden Können, Liegen Im Bereich U = 0.
Das habe ich in meinem netzteil zwar nicht. Der untere abgebildete schaltplan kann zubehörartikel. Web regelbares und stabilisertes netzteil bauanleitung:
Wenn Sie Bei Uns Stammkunde Sind.
Web jedes klassische netzteil enth alt im wesentlichen vier baugruppen: Web die netzteile müssen den jeweiligen wirkungsgrad bei einer last von 25 %, 50 %, 75 % und 100 % im mittel einhalten. Spannungstransformation gleichrichtung gl attung stabilisierung nicht in dieses schema.
Beim Kühlkörper Sparen Die Hersteller Leider Und Deshalb Gehen Diese Geräte Sehr Schnell Kaputt.
15 v oder u = 0. Web um die darstellung zu vereinfachen hat man für alle wichtigen schaltelemente symbole eingeführt, die sich leicht und schnell zeichnen lassen. Die regelung der spannung soll extern.
Die Versorgungsspannung Ist Eine Gleichgerichtete Netzwechselspannung.
Ist das netzteil im regal untergebracht, kommt nur die gestaltung der front zur geltung. Web der schaltplan einer stromversorgung erhält gemäß den bestimmungen des deutschen elektronikinstituts folgende kennzeichnung: Gegründet wurde elkoba im jahr 2007.